联网客控系统 - 经济型方案
客控系统 智能开关 取电开关 配套产品 电子门显 首页>客控系统>联网客控系统 - 经济型方案

联网客控系统 - 经济型方案

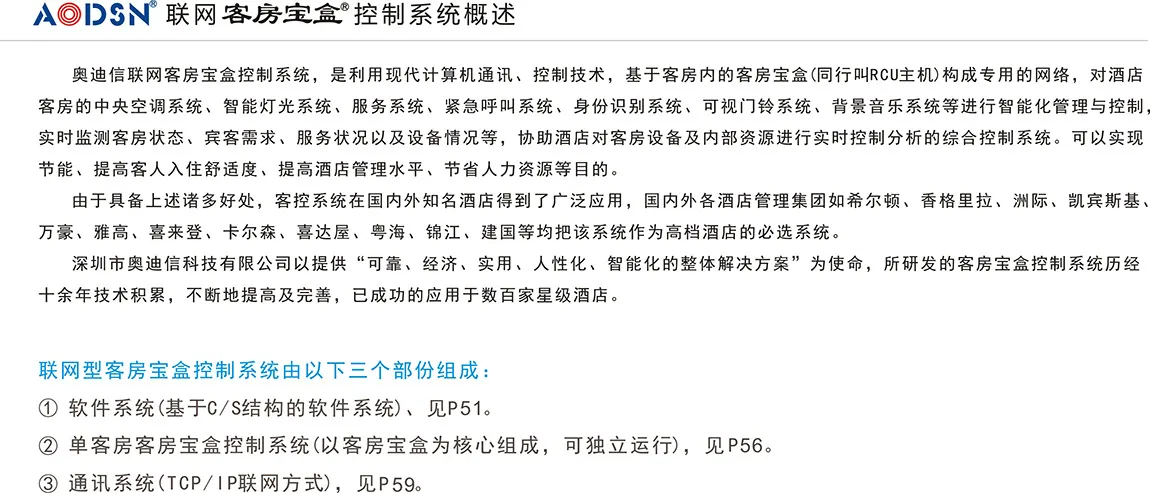
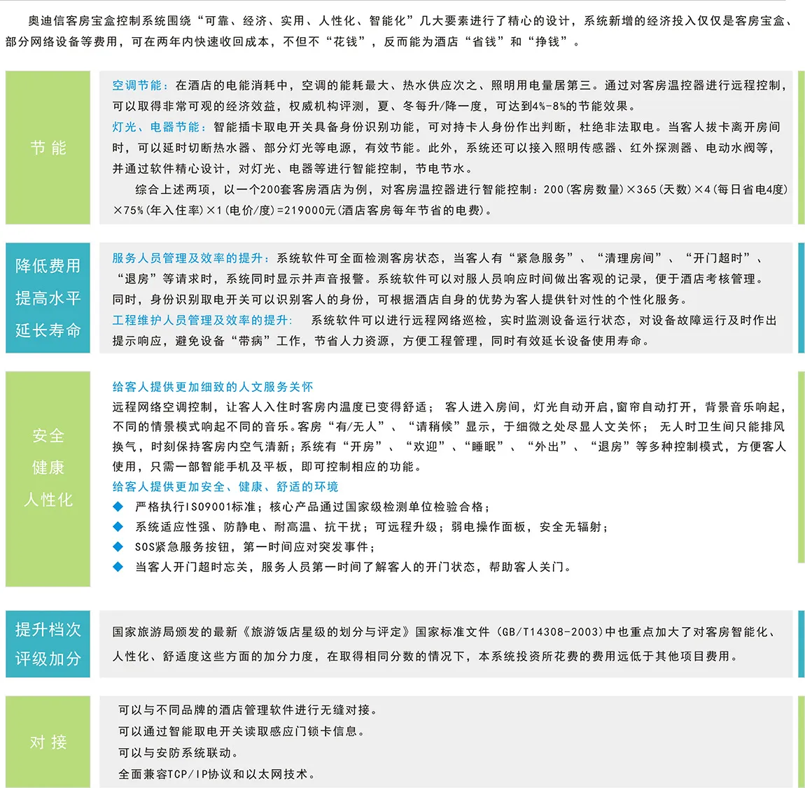
产品简介: 奥迪信酒店客房智能控制系统,是利用现代计算机通讯、控制技术,基于客房内的RCU主机(客房宝盒)构成专用的网络,对酒店客房的中央空调系统、智能灯光系统、安防系统、紧急呼叫系统、门禁系统、服务系统等进行智能化...
所属分类: 联网客控系统 - 经济型方案
产品咨询:0755-28115911
产品详情

奥迪信酒店客房智能控制系统,是利用现代计算机通讯、控制技术,基于客房内的RCU主机(客房宝盒)构成专用的网络,对酒店客房的中央空调系统、智能灯光系统、安防系统、紧急呼叫系统、门禁系统、服务系统等进行智能化管理与控制,实时监测客房状态、宾客需求、服务状况以及设备情况等,协助酒店对客房设备及内部资源时行实时控制分析的综合控制系统。可以实现节能、提高客人的入住舒适度,提高酒店管理水平、节省人力资源等目的。

 


相关产品
联网客控系统-高端酒店方案
联网客控系统-高端酒店方案
联网客控系统-中端酒店方案
联网客控系统-中端酒店方案
联网客控系统-经济酒店方案
联网客控系统-经济酒店方案
联网客控系统 - 经济型方案
联网客控系统 - 经济型方案
联网客控系统 - 标准型方案
联网客控系统 - 标准型方案
联网房控系统 - 豪华Ⅰ型方案
联网房控系统 - 豪华Ⅰ型方案
联网房控系统 - 豪华Ⅱ型方案
联网房控系统 - 豪华Ⅱ型方案
单机型客控系统 - 标准型方案
单机型客控系统 - 标准型方案
超级宝盒强电智能系统
超级宝盒强电智能系统
无线客控
无线客控

留言咨询
我们的工作人员将会在24小时之内(工作日)联系您,如果需要其他服务,欢迎拨打服务热线:0755-28115911

0755-28115911

aodsn@aodsn.com

微信

手机